Toggle navigation
今天是:
搜索
学校主页
首页
部门概况
部门简介
联系我们
通知公告
通知
公告
工作动态
规章制度
政策文件
法律法规
校内制度
信息公开
信息公开
收费公示
业务指南
常用信息
办事流程
常见问题
下载专区
查询平台
首页
部门概况
通知公告
规章制度
信息公开
业务指南
查询平台
首页
>
信息公开
>
信息公开
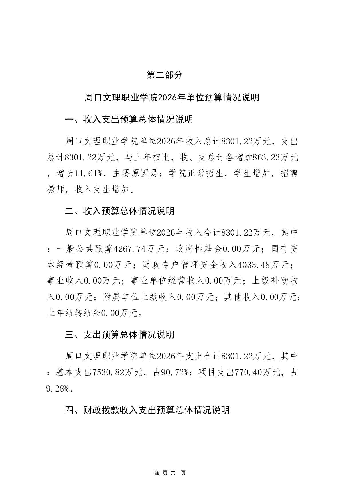
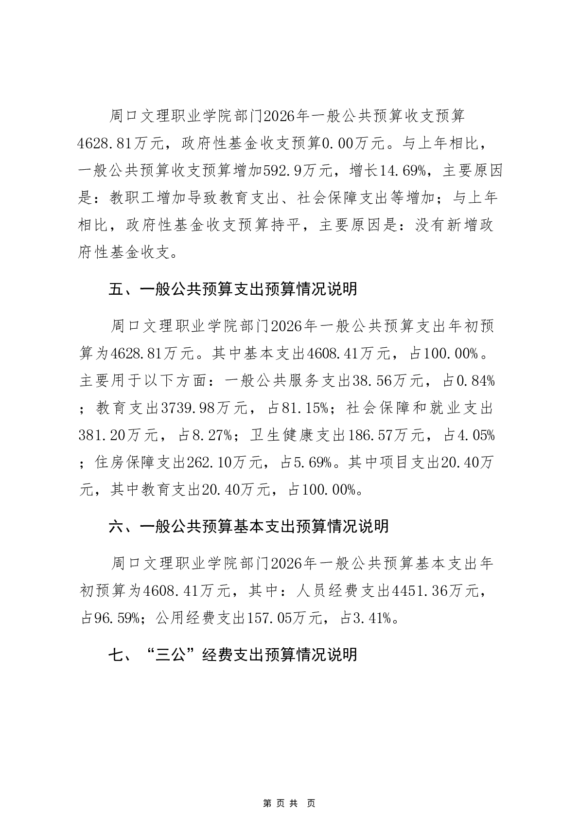
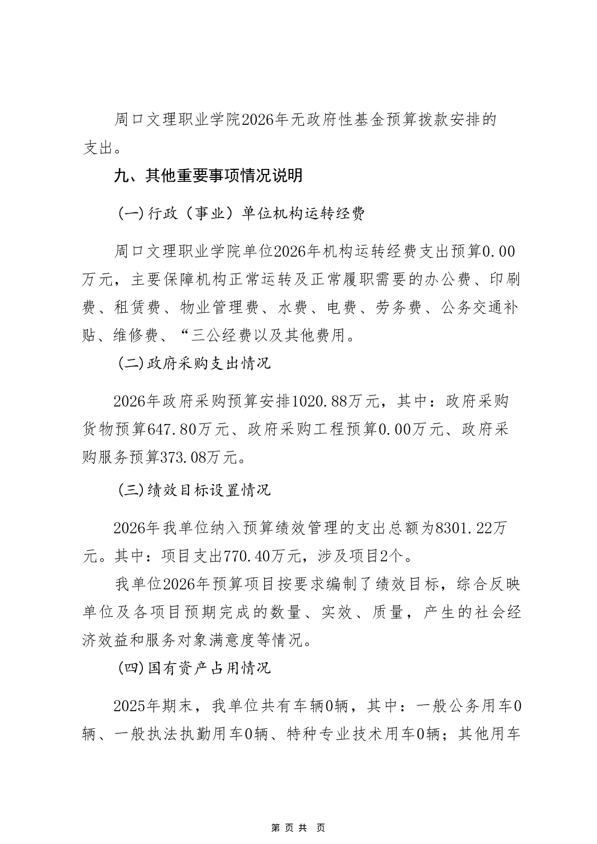
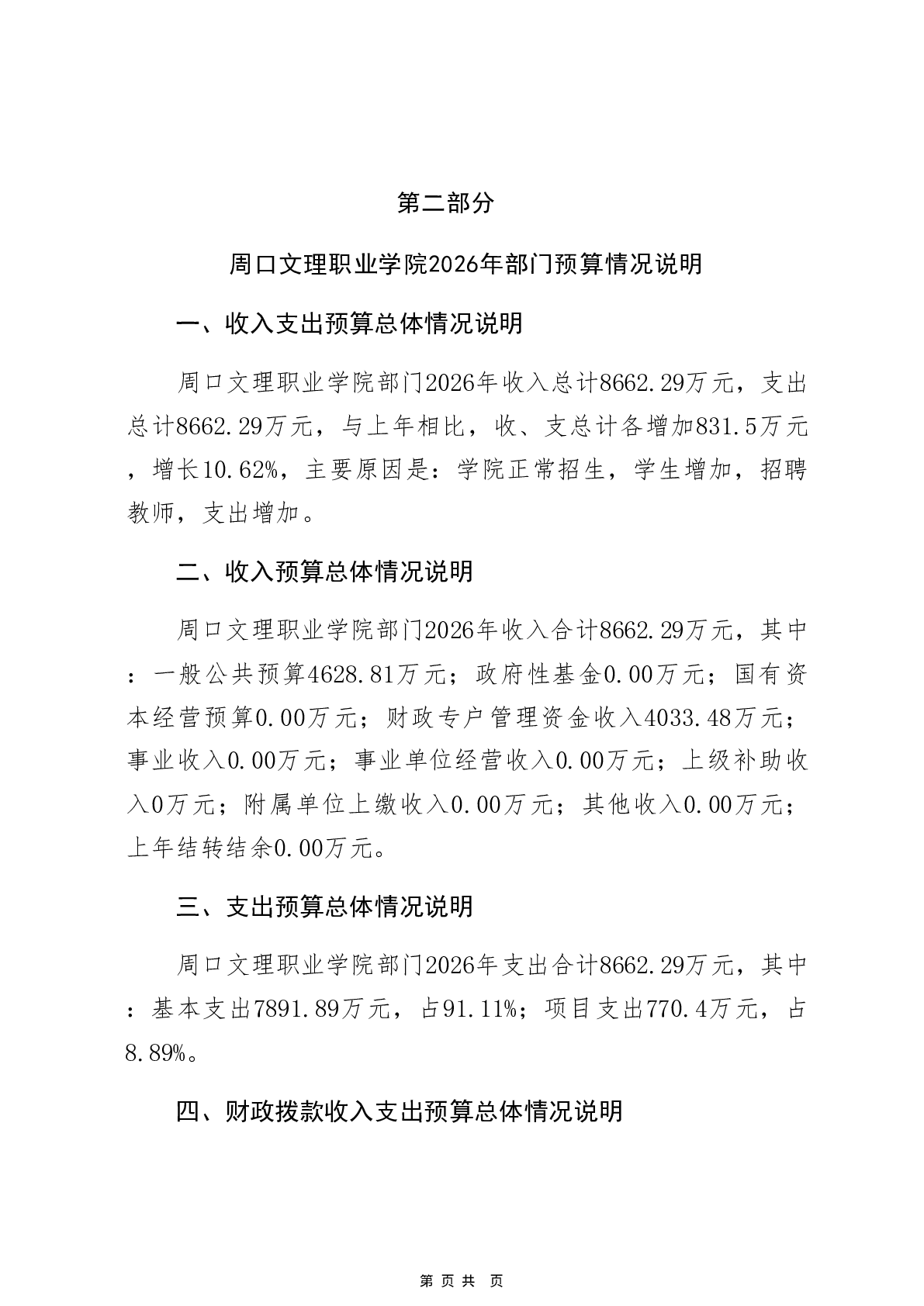
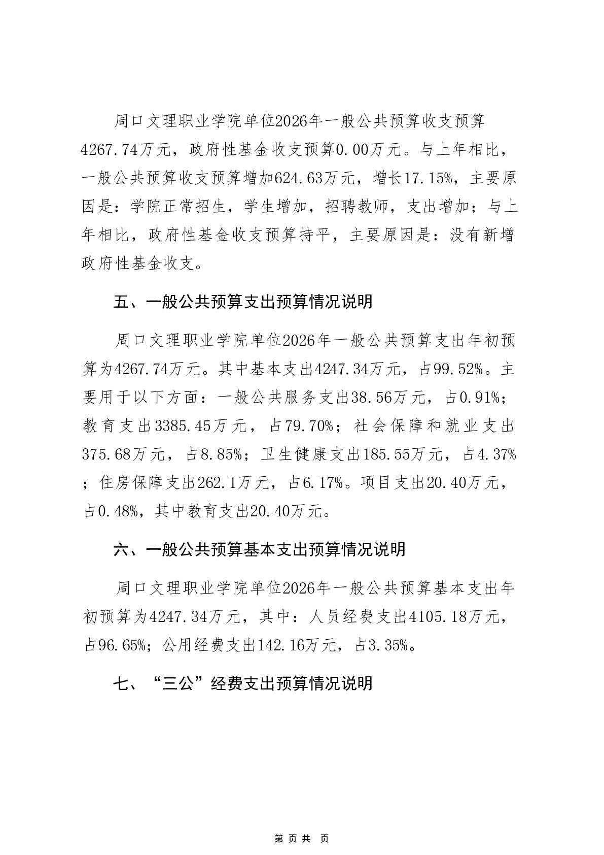
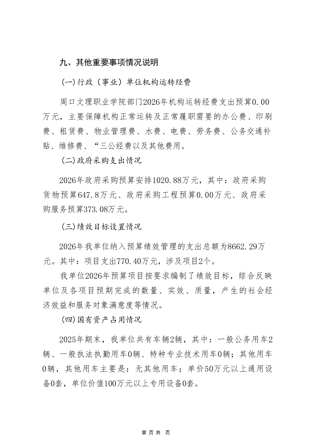
周口文理职业学院2026年单位、部门预算公开
日期:2026-03-02 发布人:财务科 浏览量:
0
操作>>
编审:
万萍;签审:韩冰瑞;审核:周天义
【
收藏本页
】
上一篇:
没有了
下一篇:
2024年度周口文理职业学院单位决算
返回首页
关闭页面